キーワード検索
みよし市教育委員会からのお知らせ(令和8年1月5日配信)
令和7年度
みよし市教育委員会から下記の内容についてご案内しています。
過去の配信は「みよし市教育委員会からのお知らせ(過去分)」をご覧ください。
1月5日ご案内
おはなしのくに第58号(生涯学習推進課)
対象者:全児童生徒及び保護者




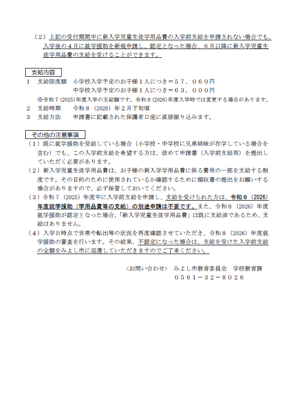
新入学児童生徒学用品費の入学前支給のお知らせ(学校教育課)
対象者:小学6年生


フレンズ・オブ・コロンバス写真展&体験発表会が開催されます(学校教育課)
対象者:全児童生徒及び保護者

手をつなぐ親の会主催「ウイズ フリートーク」子育てに関する悩み事を話してみませんか?
対象者:18歳までのお子さまをお持ちの方

「第20回アジア競技大会(2026/愛知・名古屋)絵画コンテスト」開催にかかる参加者募集(学校教育課)
対象者:小学生


「第20回アジア競技大会(2026/愛知・名古屋)絵画コンテスト」開催にかかる参加者募集(PDFファイル:969.6KB)
お子さまの年始の健康についてのご案内(こども相談課)
対象者:全児童生徒の保護者
新しい年を迎え、生活リズムが変わりやすい時期です。冬休み明けは疲れが出たり、体調を崩しやすくなったりしますので、睡眠・栄養・体温調節を意識し、無理のないペースで過ごせるよう家庭でもご配慮ください。 また、冬はインフルエンザや新型コロナウイルス感染症に加え、ノロウイルスなどの感染性胃腸炎が流行しやすい季節です。体調不良が続く場合や、腹痛・吐き気など気になる症状がある場合は、早めに医療機関へご相談ください。
胃の不調に関連して、ピロリ菌は胃炎や胃・十二指腸潰瘍、将来的には胃がんのリスクに関係することがあり、感染していても自覚症状がない場合があります。検査の方法は年齢や体調によって異なりますので、気になることがありましたら医療機関にご相談ください。
このお知らせは、お子さまおよびご家族の健康保持増進の一助としてお知らせいたします。
この記事に関するお問い合わせ先
教育委員会 教育部 学校教育課(小中学校担当)
電話:0561-32-8026
ファックス:0561-34-4379
メール:gakko@city.aichi-miyoshi.lg.jp




更新日:2026年01月05日